中共中央关于进一步全面深化改革 推进中国式现代化的决定
2024-08-06发布时间:2019-08-29 来源:公众号 城市规划 作者:魏旭红 开 欣 王 颖 郁海文
1 前 言
2018年11月,中共中央国务院发布《关于统一规划体系更好发挥国家发展规划战略导向作用的意见》。“三区三线”的划定和管理,成为各级国土空间规划编制与监督实施的重要内容。由于市县级国土空间规划是最具实施操作性的国土空间规划层次,因此本文聚焦市县级国土空间规划,研究其“三区三线”及细化实施技术方法。目前,以资源环境承载能力和国土空间开发适宜性评价(以下简称“双评价”)为支撑来编制国土空间规划已成为广泛共识,因而,“双评价”的预判结果如何与“三区三线”的划定形成有机关联,“三区三线”管控体系如何在实践中细化落实,成为亟待深入探讨的问题。本文聚焦国土空间规划实际操作,并结合实际项目案例进行验证尝试,以期为“三区三线”实施细化并科学落地提供启示与借鉴。
2 以“双评价”支撑的国土空间预判
2.1 “双评价”的预判结果形式
“双评价”主要是根据资源环境承载能力单要素评价,通过集成评价得到生态?;?、农业生产、城镇建设等不同功能指向下的承载能力等级,并将生态保护等级划分为生态?;ぜ匾?、重要区、一般区。在资源环境承载能力评价的基础上,进行国土空间开发适宜性评价,划分农业生产和城镇建设的适宜区、一般适宜区和不适宜区。根据“双评价”,每个栅格(省域为50m×50m,市县为30m×30m)都将对应不同的生态?;さ燃丁⑴┮瞪室诵?、城镇建设适宜性评价结果(图1)。最后,还要以生态、农业、城镇三类空间单项评价结果为基础进行集成,从而得出“双评价”的最终预判结果。

▲ 图1 “双评价”结果示意
2.2 “双评价”预判结果对国土空间“三区三线”的指向
“双评价”预判划定为生态、农业和城镇空间“三区”,同时也为生态?;ず煜?、永久基本农田、城镇开发边界“三线”的划定提供参考依据。例如,在生态?;さ燃兜钠兰酃讨?,初步划为生态?;さ燃兑约吧呖榧卸染呋蚪细叩那?,原则上应纳入生态?;ず煜叻段??!八兰邸惫ぷ鞅局噬鲜嵌怨婊蚬量占渥试椿肪吵性亓凸量⑹室诵缘目凸勖?,与当地实际情况的校核仍然非常必要,因此“双评价”的预判结果并不能直接决定国土空间的“三区三线”划定?!八兰邸痹づ薪崧壑皇谴由咏墙械囊桓隹蒲гづ校钪盏摹叭摺钡慕峁剐枰岷系厍恼逭铰?,因地制宜,多视角研究,同时需要多部门、多相关利益方统筹权衡,最终得到相对科学合理的结果。
3 “双评价”预判结果与现有部门管控边界的相互校核及原则
3.1 主要校核内容及相关部门
“双评价”预判结果的校核工作主要针对职能部门明确的各类保护开发管理边界,通过将“双评价”预判结果与现状实际校核,确保科学客观研判与实施管理合理衔接,并得到“符合实际”、“好用”的空间管控划定。具体校核内容主要涉及林业、土地、生态等不同职能部门,如林业部门划定的?;ち值亍⒐媪?,风景园林部门划定的国家公园、森林公园,水利部门划定的生态湿地,环保部门划定的水源?;で确段?,还包括受法规条例管控的湖泊流域?;で段У?。同时还需要与对应有明确管理边界的基本农田?;で段Ы行:?,与已规划的拟开发用地范围进行校核,也需要与城乡建设部门、住建部门的历史保护线、未来可能的战略性开发区域进行校核。综合考虑用地效率、地块集中度等问题,形成协调一致的各类空间和管控边界?!八兰邸痹づ薪峁ü胝庑┣蚬芸乇呓?、管控强度等进行比对,查缺补漏,剖析差异,互相补充与完善,继而形成协调一致的三类空间划定和“三线”为核心的刚性控制线。
3.2 明确“三区三线”划定现实操作原则
3.2.1 “三区三线”协调的总原则:生态优先
在空间划定有矛盾或者模棱两可的时候,生态优先原则始终是“三区三线”划定的首要原则。从“双评价”预判结果内部来看,生态保护等级研判具有绝对重要的指导意义,生态?;さ燃陡叩那?,即使农业生产和城镇建设适宜性高,也要服从生态,实施严格?;ぁT谟胧导市:私械髡肴∩崾?,以生态优先为前提,必要时,农业空间与城镇空间均需为生态让位。以云南玉溪市澄江县抚仙湖流域?;で珊饔蚍段谝曰肪潮;つ勘暧畔?。从入湖污染物构成来看,农业面源污染是主要污染源之一,地方规划《澄江县抚仙湖流域控制性环境总体规划》提出规划期末农田面源污染入湖TN、TP需大幅削减。为达到TN、TP削减目标,规划调出了部分基本农田,进行退耕还湿,以便于严控农业面源污染。按照抚仙湖保护优先的原则,考虑基本农田指标在流域外玉溪市域范围进行平衡,保障市域基本农田总量指标不变。
3.2.2 生态保护红线校核原则:只增不减
根据“双评价”,建议将生态保护能力等级(指初步划定的五级生态?;つ芰Φ燃?高、较高,同时生态斑块集中度高、较高的区域,初步划定为生态?;ず煜叩墓芸胤段?/span>。为了避免遗漏其他生态资源优异以及一些亟需生态修复的区域,需要依据只增不减的原则,将初步划定的生态?;ず煜哂胂钟泄芸乇呓缃邢嗷バ:?。
以云南大理州洱海流域空间规划为例,根据林业部门的资料,洱海流域空间目前已划定三个植被多样性?;で图匾;ち值胤段?。对比“双评价”初步划定的五级生态保护能力等级,可以发现“双评价”结果总体大于林业部门的保护范围,但仍有一些极重要?;ち值匚锤哺?。因此,依据只增不减的原则,对生态?;ず煜呓胁钩?图2)。
![7M}5P%Z@[P_`H7]N[F3R~JV.png 7M}5P%Z@[P_`H7]N[F3R~JV.png](/ueditor_upload/image/20190829/6370269982735628886181606.png)
▲ 图2 “双评价”生态?;ず煜呓峁氪罄碇莼ǖ亩A饔蛏;ず煜呦嗷バ:?/span>
按照“只增不减”的原则,洱海流域新增补的生态?;ず煜叻段蛑饕ㄎ茨扇肽壳安棵呕ǖ母骼嗌;ず煜叻段?,但是其生态评价等级为生态极重要区和重要区,且集中度比较高的区域(图3)。这些生态极重要区和重要区或者植被覆盖度为高、中以上,且分布较为集中,或者是生态脆弱敏感区域,如洱海东岸的石灰岩喀斯特地貌石漠化防治区。通过比照和校核,这些生态重要区域也被纳入了生态?;ず煜叻段?。

▲ 图3 增补的洱海流域生态保护红线范围
3.2.3 基本农田校核原则:总量指标锚定
将“双评价”的农业适宜性评价结果与现已明确划定管控边界范围的基本农田?;で?、一般农田进行校核,校核的原则为基本农田的总量指标维持不变,在空间位置上允许适当优化。当生态?;ず煜哂牖九┨锉呓绯鱿置艿那榭鱿?,应以生态?;び畔任?,在区内优化基本农田的布局范围,区内不能平衡时,可将部分基本农田调出生态?;ず煜咔?,在市县范围内或是上级行政单位的辖区范围内平衡基本农田指标,保障总量不变(图4)。

▲ 图4 抚仙湖流域基本农田调整示意
3.2.4 城镇开发边界校核原则:集约利用
将“双评价”的城镇适宜性评价结果与现已明确制定控规或开发意向的区域范围进行校核,需以推进高质量发展、集约利用土地开发建设为根本原则。城镇适宜性评价结果应该与历年城镇建设用地实际增长指标进行参考比对,尊重城市客观增长规律。实际用地增长较慢地区,可能与地方发展动力、招商引资情况有直接关联,规划不能根据“适宜程度高”结论一刀切,应确保理性增长[1]。当城镇适宜性评价结果与拟开发建设用地出现矛盾时,评价为一般适宜或不适宜的地区,应尊重适宜性评价结果,适度缩减调整用地开发边界。
4 分类分级明确“三区三线”体系
4.1 “三区三线”空间关系总述
以“双评价”指向为核心支撑,“三区”互不重叠,且覆盖市县全域空间范围,“三区”内部统筹各类空间功能要素分类,构建全域全类型用途管制的基础。“三线”是“三区”内部最核心的刚性要求,体现分级传导,规划将采用勘界定桩、明确指标的数字控制,调整的程序较为严格。
在空间关系上,“三区”各自包含“三线”,已经基本达成共识[2~4]。生态空间,包括生态保护红线范围和一般生态空间。农业空间,包括永久基本农田和一般农业空间。城镇空间,包括城镇开发边界和边界外城镇空间。
城镇开发边界围合的范围包括:
(1)城镇集中建设区(规划期内集中连片建设的区域);
(2)城镇弹性发展区(应对城镇开发的不确定性,在满足特定条件下方可进行城镇开发和集中建设的地域空间。在不突破规划城镇建设用地规模的前提下,城镇建设用地布局可在城镇弹性发展区范围内进行调整,同时相应核减城镇集中建设区用地规模);
(3)特别用途区(主要包括与城镇关联密切的生态涵养、休闲游憩、防护隔离等地域空间,特别用途区原则上禁止任何城镇集中建设行为,实施建设用地总量控制,不得新增城镇建设用地)。
独立的产业园区应属于“飞地”形态的城镇开发边界范围。
城镇开发边界外空间主要是与城镇建设相关的区域,如区域基础设施用地(如电站、垃圾站等区域基础设施用地),特殊用地(如军事、外事、宗教、安保、殡葬、储备库等特殊用地),采矿盐田用地(指采矿、产盐等地面生产用地)。这些区域与城镇开发边界区域距离较远,但在功能方面存在密切联系,因此也划入城镇空间范围(图5、表1)。
![QSDQ]7$GY1VBM[63O]W($9C.png QSDQ]7$GY1VBM[63O]W($9C.png](/ueditor_upload/image/20190829/6370269993963785382251283.png)
▲ 图5 “三区三线”的空间关系总述

▲ 表1 “三区三线”的空间包含关系
4.2 “三区一网络”覆盖市县全域的用途分区体系
构建全域覆盖不重叠的“三区一网络”的国土空间用途分区体系[5](图6):“三区”包括生态空间、农业空间、城镇空间;“一网络”主要指交通、基础设施廊道等线性的空间要素,通常会涉及上述三个区,建议作为网络要素独立出来,与“三区”并列。

▲ 图6 “三区一网络”覆盖市县全域示意
生态空间包括林地、草地、水域、滩涂沼泽以及其他生态空间。
农业空间包括基本农田、一般农田、园地、牧草地、历史文化?;ご迓?、农村居民点以及其他农业空间。
城镇空间包括15项功能区域,即:居住生活区、综合服务区、商业商务区、工业物流区、绿地水系区、交通设施区、公用基础设施区、历史文化?;び玫?、特色功能区(体现城市特定发展意图,具有特定建设或?;ひ?,需要实行特定管理政策的区域)、规划留白区(功能暂时无法明确的建设用地,可应对发展不确定性,计入建设用地规模指标核算)、城镇弹性发展区(远景可与城镇集中区连片发展,暂时不计入建设用地规模指标核算)、特别用途区(与城镇关联密切的生态涵养、休闲游憩、防护隔离等地域空间)、区域基础设施用地、特殊用地(如军事、外事、宗教、安保、殡葬、储备库等特殊用地)、采矿盐田用地。
网络要素指交通、基础设施及其他线性工程,包括区域交通网,如高铁、铁路、高速公路等,以及能源水利网,如南水北调工程、区域天然气管线、油气运输管道等(图7)。

▲ 图7 “三区一网络”用途分区体系
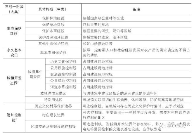
4.3 “三线一附加”刚性控制线体系
“三线一附加”刚性控制线体系旨在强化底线管控,包括核心“三线”和其他需要进行刚性控制的线。其中,核心“三线”指生态?;ず煜?、永久基本农田和城镇开发边界,“三线”以外如历史文化村落保护边界等,作为“附加刚性控制线”控制。地方应结合自身实际划定“附加刚性控制线”,除了上述的历史文化?;ご迓涞那蛲猓遄扌蚵永┱畔窒笱现氐那?如洱海周边村庄区域)应该在一般农业空间内明确划定村庄增长边界;在一些村庄常态发展或者萎缩的地区,则不需要划定村庄增长边界。同时对一些重大区域交通或基础设施,应划定区域交通及基础设施控制线。附加刚性控制线与现有的“三线”不能重叠交叉。
生态?;ず煜叨杂ι占淠诓扛骼嘁胤智ū;ち值睾煜?、?;に婧煜摺⒈;げ莸睾煜?、?;ぬ餐空釉蠛煜吆推渌;ず煜?。城镇开发边界内应针对特色功能区和设施划定必要的管控边界。有历史文化?;ひ氐那颍匦朊魅坊ɡ肺幕;は撸蒙枋┛刂葡?、公共绿地控制线、河道水系控制线、交通设施控制线必须明确划定?;九┨锉;は咧饕攵杂谰没靖?图8)。

▲ 图8 “三线一附加”控制线体系结构示意
“刚性控制线”本质上是管理概念,划定时需考虑到规划实施管控与传导机制,对应职能部门职权,便于规划落实与传导。建议刚性控制线体系分为大类与相应中类,大类对应“三线”与“附加刚性控制线”,中类指各刚性控制线内部的具体构成,不同级别、不同空间层次的国土空间规划在大类、中类划分传导方面存在一定差异(表2)。
![1B1E1_OY]28E(D%[%YIO(6A.png 1B1E1_OY]28E(D%[%YIO(6A.png](/ueditor_upload/image/20190829/6370270009060643182005963.png)
▲ 表2 “三线一附加”刚性控制线体系
注:1,市县级生态?;ず煜撸诒炯缎姓角段?市域或县域)应划到大类和中类;生态保护红线的五个中类汇总加和应等于生态?;ず煜?,应与上一级行政区下达的生态红线?;ぶ副晖耆杂?。2,市县级城镇开发边界,本级城区(中心城区或县城)应划到大类和中类,下一级行政单位(地市层面管到县城,县级层面管到镇区)则只需划清大类,适度预留弹性空间,开发边界数据指标应与上一级行政区下达的开发边界指标完全对应。3,附加控制线是“三线”以外需要进行刚性控制的区域,根据各地实际情况,为可选控制线。
4.4 “三区三线”体系与功能分区的空间对应关系
“三区一网络”体系从功能分区、要素分类的角度体现分类引导,落实在全域全类型用途管制中;“三线一附加”刚性控制线体系强化实施管理概念,厘清?;び肟⒗玫牡紫撸涫翟诜旨豆芸刂?。
生态空间强化山水林田湖?!吧餐濉币馐?,统筹林地、草地、河湖、滩涂沼泽以及其他自然资源系统?;?。分级管控方面,各类生态资源要素中?;ぜ侗鹱罡叩耐骋换肷;ず煜叻段В凳┭细窆芸?。明确?;ち值亍⒈;げ莸亍⒈;ず雍⒈;ぬ餐空釉蠛推渌匾纳;で虻暮诵闹副?、空间位置与管控内容(图9)。
![P_H]GPN)Q5G6)472XE}XLFQ.png P_H]GPN)Q5G6)472XE}XLFQ.png](/ueditor_upload/image/20190829/6370270011999706101286107.png)
▲ 图9 生态空间分类分级空间关系
农业空间中明确永久基本农田控制线,予以严格管控。村庄居民点与农业生产息息相关,空间上与农用地毗邻相接,村庄居民点中存在传统历史文化村落的,应划定历史文化村落?;け呓?图10)。

▲ 图10 农业空间分类分级空间关系
城镇空间从功能角度统筹居住、产业、服务、商业、交通、休闲游憩等,同时考虑到城镇建设发展的不确定性,需要预留一定弹性,规划期内在城镇开发边界内划定规划留白区。分级管控方面,将城镇集中建设区连同其周边的城镇弹性发展区、特别用途区一并划入城镇开发边界(图11)。

▲ 图11 城镇空间分类分级空间关系
基于以上“三区三线”体系的逻辑概念分析,提出国土空间规划“三区”划定与空间功能分区的建议(表3、图12-图14)。
![IG]QJ])RPQ6HG1(N@{NGMHB.png IG]QJ])RPQ6HG1(N@{NGMHB.png](/ueditor_upload/image/20190829/6370270021693370032500145.png)
▲ 表3 “三区三线”与功能分区的空间体系对应关系
注:标注“*”的用地,为不同尺度层级的刚性控制线,例如城镇开发边界为本级的刚性控制线,城镇集建区中的历史文化?;び玫匚傅伎刂菩韵晗腹婊母招钥刂葡?。

▲ 图12 平顶山市国土空间“三区”划定

▲ 图13 平顶山市国土空间“三区一网络”划定

▲ 图14 平顶山市刚性控制线体系“三线一附加”划定
5 结 语
在以国土空间资源保护和开发利用为目标的国土空间规划中,“三区三线”划定是规划的核心内容,实际操作过程中由于不同地区情况特征各异,呈现出明显的复杂性[6]。本文结合市县层面地方实践,基于“双评价”预判结果,探索适合市县级国土空间的“三区三线”划定技术路径,为国土空间总体规划的编制实践提供参考。未来仍然需要对“三区三线”在空间规划体系不同层次的传导机制、管控手段开展详细研究,在不同层面落实规划编制的战略性、政策性和可实施性。此外,业已开展的国土空间规划背景下的全域全覆盖的用地分类研究[7],也是重要的研究支撑,需要纳入“三区三线”划定的综合技术体系。目前本研究还处于探索阶段,一些初步结论可能还存在有待商榷之处,希望规划同行予以指正。
扫一扫,关注我们